![]()
<在线配资>场外配资虚拟盘抬头!多证监局发布风险警示及黑名单在线配资>
中国经济周刊-金台资本组 记者 孙庭阳
“场外配资”“虚拟盘”近期有所抬头,至少已有六个证监局先后发布了警惕“场外配资”风险警示,开列出“黑名单”。
融资融券属于国家特许经营的金融业务,未经依法批准,任何单位和个人不得非法从事配资业务。
5月27日,四川证监局公示辖区二〇二〇年度第一批不具有证券期货经营资质的机构名单,福建证监局公布辖区未取得证券期货业务资质涉嫌从事场外配资业务的机构名单。这类名单,被业内称为从事“场外配资黑名单”。
稍早之前,天津证监局、北京证监局、广西证监局和深圳证监局,先后发布“场外配资”事项风险警示和 “黑名单”,投资人须远离。
在风险提示中,各证监局提醒,一些不法分子利用电话、微信、网络等方式,诱导投资者通过网站或手机APP参与“场外配资”活动,损害投资者利益,扰乱辖区证券期货市场正常秩序。
![]()
经群众举报及四川证监局日常监管发现,成都吉周周网络科技有限公司等18家公司不具备证券期货业务经营资质,违规开展场外配资业务。5月27日,四川证监局公示辖区二〇二〇年度第一批不具有证券期货经营资质的机构名单,公布了13个配资平台,被18家公司运营。四川证监局同时公布了配资平台网址以及配资APP、微信公众号、微信小程序和微博账号。
![]()
同一天,福建证监局公布了6家涉嫌从事场外配资业务的机构场外配资公司,未取得中国证监会核发的经营证券期货业务许可证。
![]()
福建证监局提醒,融资融券作为证券市场的主要信用交易方式和证券经营机构的核心业务之一,依法属于国家特许经营的金融业务,未经依法批准,任何单位和个人不得非法从事配资业务。
比四川证监局早一天,即5月26日,天津证监局公布天津辖区场外配资机构“黑名单”,公布了两家平台名称、网址及运营机构名称。
![]()
![]()
一周之前,即5月21日,北京证监局发布关于辖区证券期货市场“场外配资”事项的风险警示。北京证监局郑重提示提醒辖区广大投资者场外配资虚拟盘抬头!多证监局发布风险警示及黑名单,“场外配资”机构不具备经营证券期货业务资质,不属于法定监管对象,有的涉嫌非法从事证券期货业务,甚至采用“虚拟盘”等方式涉嫌从事诈骗等违法犯罪活动。请广大投资者一定要提高风险防范意识,远离“场外配资”,避免自己的资产受到损失或不法侵害。
在5月18日,深圳证监局公布辖区内第九批“黑名单”,涉及7家机构的50个网站,这些机构没有获得中国证监会核发的经营证券期货业务许可证或证券投资咨询业务资格证书。
![]()
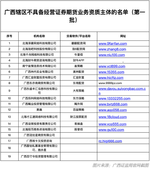
广西证监局更早。在5月12日,广西证监局发布了不具备经营证券期货业务资质主体名单的公告(第一批),有19家机构登上“黑名单”。
![]()
四川证监局提醒广大投资者,深刻认识场外配资危害性,自觉远离场外配资,自觉远离非法证券期货!
文章为作者独立观点,不代表在线配资观点